系所介紹
系所簡介
系所空間
教育目標
特色&優勢
核心能力
系主任的話
年度報告
國際交流
徵才公告
系友專區
高中生專區
在校生專區
問卷表單
課程資訊
大學部
必修科目表
課程資訊
選修(必選)課程
碩士班
必修科目表
課程資訊
博士班
必修科目表
課程資訊
修業須知
專題
畢業專題
專題演講
課程地圖
實驗室
文件下載
學士班
研究生
博士班
勞安專區
交換機會
就業輔導
碩班先修
師資介紹
專任教師
兼任教師
退休教師
行政人員
歷屆系主任
榮譽榜
Prospective Students
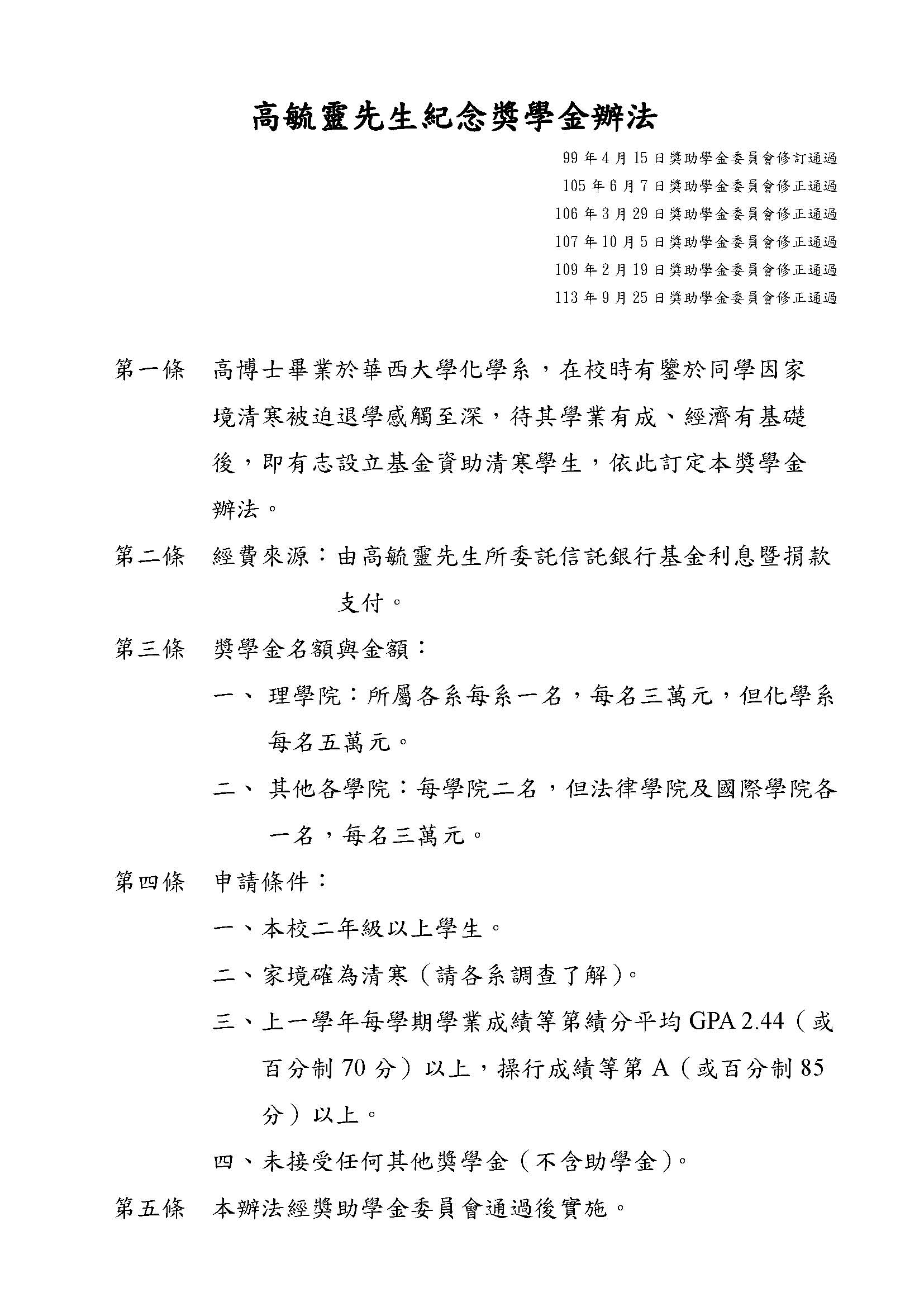
114學年度 高毓靈先生紀念獎學金~截止申請至2/26(四)中午12點
更新時間:2026-02-03 15:46
觀看次數:289
附件2高毓靈先生紀念獎學金申請表格.pdf